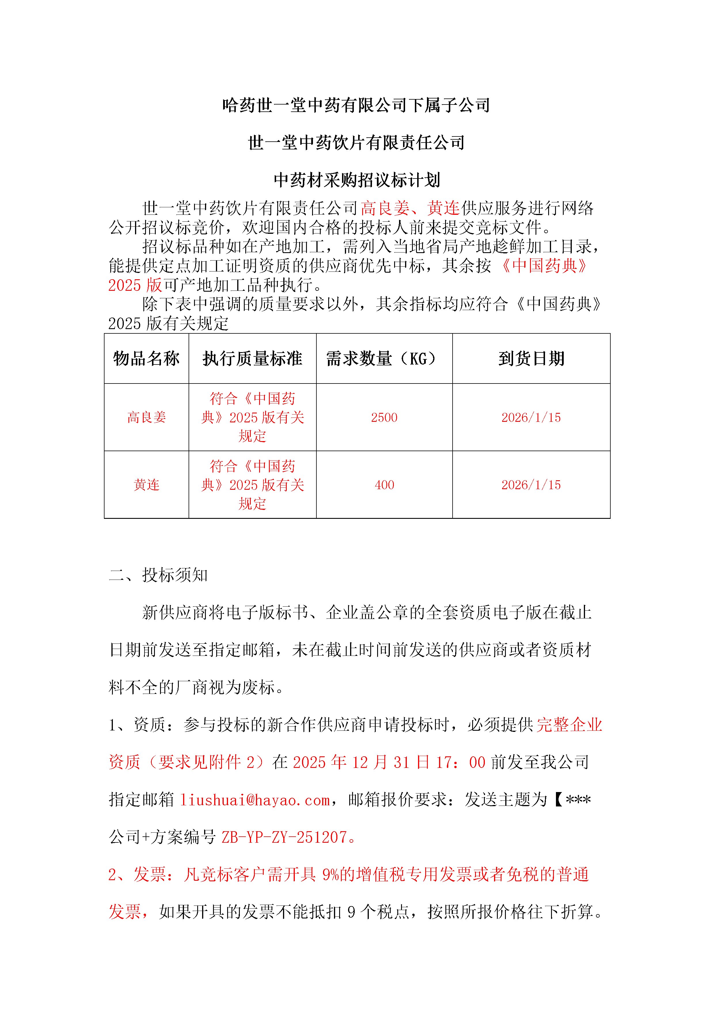
2025-12-29 17:18:25
作者:世一堂中药饮片有限责任公司
声明:本文是中药材天地网原创资讯,享有著作权及相关知识产权,未经本网协议授权,任何媒体、网站、个人不得转载、链接或其他方式进行发布;经本网协议授权的转载或引用,必须注明“来源:中药材天地网(www.zyctd.com)”。违者本网将依法追究法律责任。
高良姜价格 高良姜供应 高良姜 求购 高良姜 功效
黄连价格 黄连供应 黄连 求购 黄连 功效
打开APP阅读全文