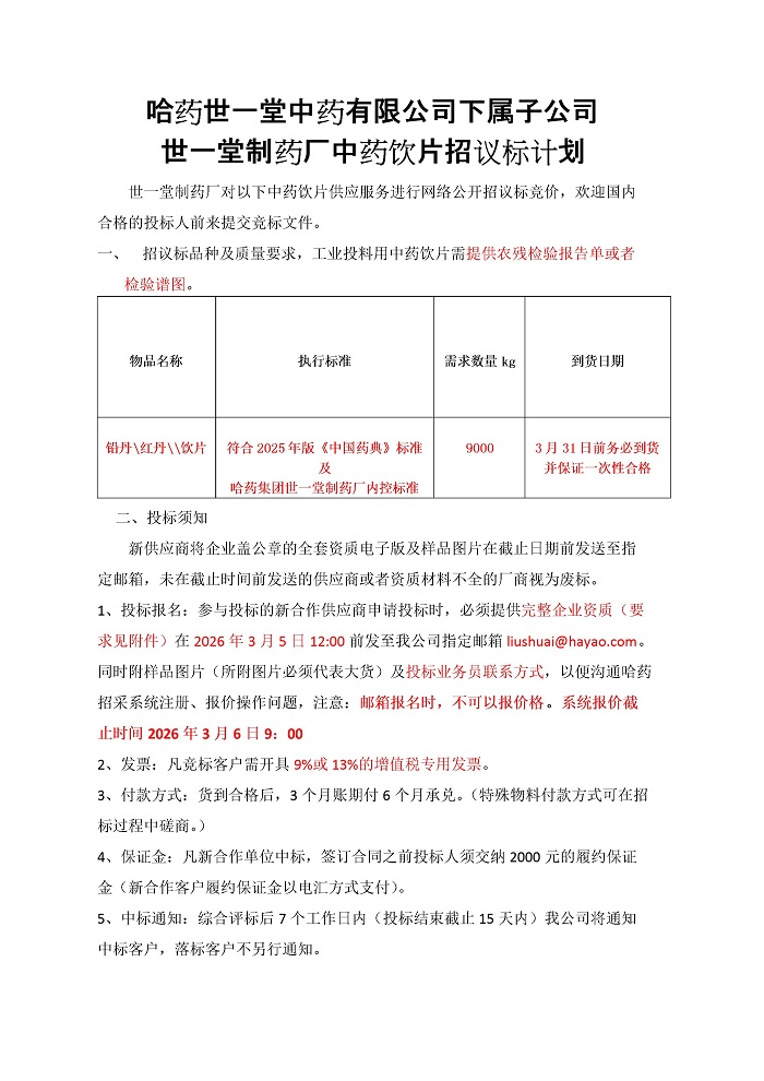
2026-03-02 15:04:57
作者:哈药世一堂制药厂
声明:本文是中药材天地网原创资讯,享有著作权及相关知识产权,未经本网协议授权,任何媒体、网站、个人不得转载、链接或其他方式进行发布;经本网协议授权的转载或引用,必须注明“来源:中药材天地网(www.zyctd.com)”。违者本网将依法追究法律责任。
铅丹价格 铅丹供应 铅丹 求购 铅丹 功效
打开APP阅读全文