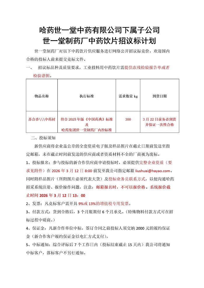
2026-03-10 11:37:47
作者:哈药世一堂药厂
声明:本文是中药材天地网原创资讯,享有著作权及相关知识产权,未经本网协议授权,任何媒体、网站、个人不得转载、链接或其他方式进行发布;经本网协议授权的转载或引用,必须注明“来源:中药材天地网(www.zyctd.com)”。违者本网将依法追究法律责任。
苏合香价格 苏合香供应 苏合香 求购 苏合香 功效
打开APP阅读全文